TOP > 物件資料の見方<土地>

物件資料の見方[土地]



物件資料の見方<土地>|京都市左京区・上京区・北区の不動産のことなら青伸ホームへ!
備考


最寄り駅からの所要時間について

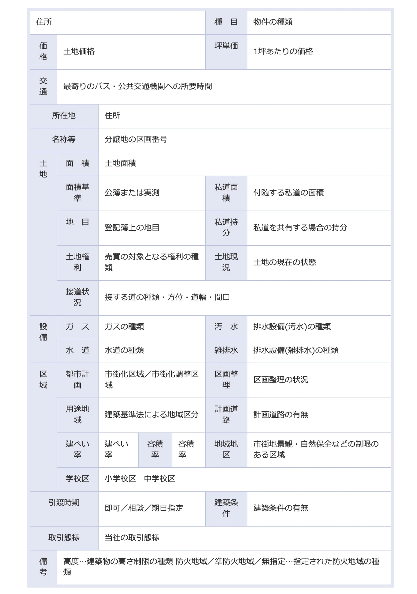
「徒歩○分」の表示は80mを1分として計算しています。また、バスの所要時間の表示はバス会社発表の時刻を表示しています。


広さの単位「坪」「帖」「m2」について

1坪は約3.3m2、1m2は約0.3坪。1坪は2帖、1帖は京間で 1.82m2、江戸間1.54m2。


私道について

私道を土地面積に「含む」/「含まない(別途)」については備考をご覧下さい。


接道について

接する道の種類・幅員・間口により、セットバックを必要とする場合や、再建築時に審査を要する場合、現行法では再建築が出来ない場合などがございます。 それらの場合は備考に表示されますので、詳しくは担当営業までお尋ね下さい。


設備について

上下水道・ガスなどの敷地内への引き込みを要する場合はその旨を備考に表示します。


「更地渡し」とは

現状の古家を取り壊し、更地にしてからのお引き渡しとなります。備考または右上のセールスポイントに表示します。


区画整理について

現在、区画整理事業は以下の地域で施工中です。平成18年3月31日現在 「二条駅」「太秦東部」「洛北第二」「洛北第三」「西賀茂第三」「岩倉長谷」


「建ペイ率」とは

本物件所在地の用途地域に指定された、土地面積に対する建築面積(1階の床面積のこと)の割合の上限。


「容積率」とは

本物件所在地の用途地域に指定された、土地面積に対する建物の総延床面積(各階の床面積の合計こと)の割合の上限。


新景観政策について

京都市では、景観を保全・再生することを目指し、建物のデザイン・高さ及び屋外広告物の規制等を全市的に見直した「新景観政策」を、平成19年9月1日より実施しています。 具体的には、(美観地区・建造物修景地区・風致地区・歴史的風土保存区域などの)景観保全地域地区、(一般・沿道型・歴史遺産型などの)屋外広告物規制区域、(近景デザイン保全区域・遠景デザイン保全区域・眺望空間保全区域などの)眺望景観、などが定められています。 各地区での規制または緩和について、詳しくは担当営業、または京都市都市計画局関係各部にお尋ね下さい。



京都市北区・左京区・上京区の不動産のことなら青伸ホームにお任せ下さい。このサイトは青伸ホームが厳選した不動産情報の検索サイトです。不動産を探しておられる方は、新築戸建・中古戸建・マンション・土地・収益物件などお探しのコンテンツからお探しください。また通勤などを重視したい方は交通からお探しください。また、会員登録をしていただくと、当社極秘の不動産情報を配信いたします。売買はもちろんのこと建築・リフォーム・家の解体までお気軽にお問合せください。


不動産を売却したい方は、当社の無料査定をご利用ください。京都の不動産業に携わって30年以上。地元密着の情報量と、地域性の熟知で早く売却でき、より売主様のお心を考慮した査定額を算出します。オープンハウス、インターネット、ポスティング広告、新聞折り込み広告、大手不動産ポータルサイトの掲載などでしっかりとした販売活動を行います。


京都の不動産探しはぜひ青伸ホームにおまかせください!

京都市左京区・上京区・北区の不動産のことなら青伸ホームへ



株式会社 青伸ホーム

代表取締役

青山伸太郎(宅地建物取引主任者)


〒606-0863

京都市左京区下鴨東本町11番地

TEL:075-708-2007

FAX:075-708-2008





株式会社 青伸ホーム

〒606-0863 京都市左京区下鴨東本町11番地

地下鉄烏丸線北大路駅から東へ約1200m(かごの家 北大路下鴨店の横)

TEL:075-708-2007 定休日:水曜日 ※土・日・祝日も営業しております。 営業時間:10:00~21:00

Copyright 2023 AOSHIN-HOME