TOP > 物件資料の見方<マンション>

物件資料の見方[マンション]



物件資料の見方<マンション>|京都市左京区・上京区・北区の不動産のことなら青伸ホームへ!
備考


価格について

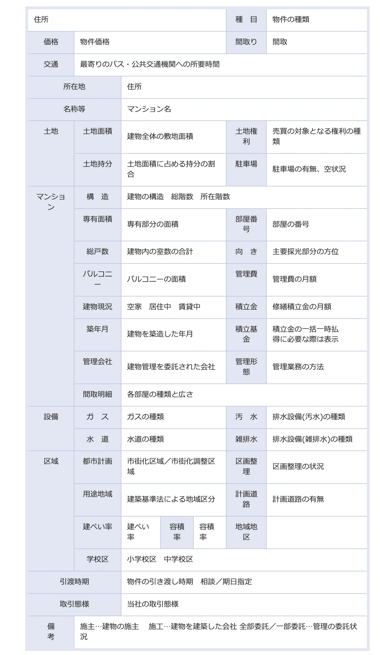
消費税が課税される場合はその旨が表示されます


土地持分について

敷地面積に占める専有面積の割合を表します。この割合に応じて共有部分・敷地利用権も共有します。


駐車場について

敷地内の駐車場の有無・空き状況を表示します。近隣の駐車場については担当営業までお尋ね下さい。


最寄り駅からの所要時間について

「徒歩○分」の表示は80mを1分として計算しています。また、バスの所要時間の表示はバス会社発表の時刻を表示しています。


広さの単位「坪」「帖」「m2」について

1坪は約3.3m2、1m2は約0.3坪。1坪は2帖、1帖は京間で 1.82m2、江戸間1.54m2。


居住中の物件は「内覧」できないのですか?

いいえ、そのようなことはございません。ただ、売主様のご予定もありますので、あらかじめご希望の日時を連絡しておくとスムーズに見学できます。


新景観政策について

京都市では、景観を保全・再生することを目指し、建物のデザイン・高さ及び屋外広告物の規制等を全市的に見直した「新景観政策」を、平成19年9月1日より実施しています。 具体的には、(美観地区・建造物修景地区・風致地区・歴史的風土保存区域などの)景観保全地域地区、(一般・沿道型・歴史遺産型などの)屋外広告物規制区域、(近景デザイン保全区域・遠景デザイン保全区域・眺望空間保全区域などの)眺望景観、などが定められています。 各地区での規制または緩和について、詳しくは担当営業、または京都市都市計画局関係各部にお尋ね下さい。




京都市北区・左京区・上京区の不動産のことなら青伸ホームにお任せ下さい。このサイトは青伸ホームが厳選した不動産情報の検索サイトです。不動産を探しておられる方は、新築戸建・中古戸建・マンション・土地・収益物件などお探しのコンテンツからお探しください。また通勤などを重視したい方は交通からお探しください。また、会員登録をしていただくと、当社極秘の不動産情報を配信いたします。売買はもちろんのこと建築・リフォーム・家の解体までお気軽にお問合せください。


不動産を売却したい方は、当社の無料査定をご利用ください。京都の不動産業に携わって30年以上。地元密着の情報量と、地域性の熟知で早く売却でき、より売主様のお心を考慮した査定額を算出します。オープンハウス、インターネット、ポスティング広告、新聞折り込み広告、大手不動産ポータルサイトの掲載などでしっかりとした販売活動を行います。


京都の不動産探しはぜひ青伸ホームにおまかせください!

京都市左京区・上京区・北区の不動産のことなら青伸ホームへ



株式会社 青伸ホーム

代表取締役

青山伸太郎(宅地建物取引主任者)


〒606-0863

京都市左京区下鴨東本町11番地

TEL:075-708-2007

FAX:075-708-2008





株式会社 青伸ホーム

〒606-0863 京都市左京区下鴨東本町11番地

地下鉄烏丸線北大路駅から東へ約1200m(かごの家 北大路下鴨店の横)

TEL:075-708-2007 定休日:水曜日 ※土・日・祝日も営業しております。 営業時間:10:00~21:00

Copyright 2023 AOSHIN-HOME