TOP > 売買にかかる諸経費

売買にかかる諸経費

 売 主 


1.印紙税

売買契約時に契約書に貼付します。

土地や住宅を購入するときには、売買契約書を取り交わしますが、契約書には必ず印紙を貼って、消印をします。これが印紙税の納付です。売買契約書は本来2通作成し、それぞれに印紙を貼り売主と買主が保管すとことになります。

売買にかかる諸経費1|京都市左京区・上京区・北区の不動産のことなら青伸ホームへ!

2.登記費用

表示登記、抵当権抹消登記の費用です。


3.仲介手数料

仲介業者への手数料、売買価格により異なります。

売買にかかる諸経費2|京都市左京区・上京区・北区の不動産のことなら青伸ホームへ!

4.測量・分筆登記費用

境界杭の設置、土地を分割または地積更正する場合に必要です。


5.建物解体費用

現在ある建物を取り壊し、更地で売却する場合に必要です。


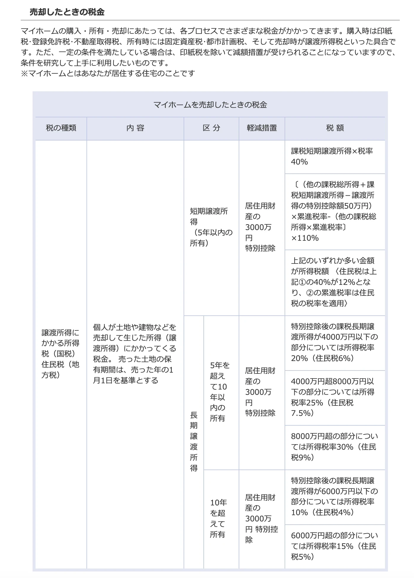
6.不動産譲渡所得税・住民税

不動産売却利益がある場合にかかります。

(翌年に税務申告が必要)

売買にかかる諸経費3|京都市左京区・上京区・北区の不動産のことなら青伸ホームへ!



 買 主 


1.印紙税

売買契約時に契約書に貼付します。

土地や住宅を購入するときには、売買契約書を取り交わしますが、契約書には必ず印紙を貼って、消印をします。これが印紙税の納付です。売買契約書は本来2通作成し、それぞれに印紙を貼り売主と買主が保管すとことになります。

売買にかかる諸経費4|京都市左京区・上京区・北区の不動産のことなら青伸ホームへ!


2.登記費用

所有権移転・抵当権設定登記の費用および登録免許税、司法書士報酬など。


3.仲介手数料

仲介業者への手数料、売買価格により異なります。

売買にかかる諸経費5|京都市左京区・上京区・北区の不動産のことなら青伸ホームへ!


4.住宅ローン費用


A.融資手数料

銀行のローン手数料(借入金額・金融機関により異なります)


売買にかかる諸経費6|京都市左京区・上京区・北区の不動産のことなら青伸ホームへ!


B.保証料

ローン保証会社の保証に必要な費用。

(借入金額が期間・保証会社により異なります)

C.火災保険料

ローン設定に建物に火災保険を掛けます。

建物の規模・構造・所在の地域により保険料が異なります。

京都市北区・左京区・上京区の不動産のことなら青伸ホームにお任せ下さい。このサイトは青伸ホームが厳選した不動産情報の検索サイトです。不動産を探しておられる方は、新築戸建・中古戸建・マンション・土地・収益物件などお探しのコンテンツからお探しください。また通勤などを重視したい方は交通からお探しください。また、会員登録をしていただくと、当社極秘の不動産情報を配信いたします。売買はもちろんのこと建築・リフォーム・家の解体までお気軽にお問合せください。


不動産を売却したい方は、当社の無料査定をご利用ください。京都の不動産業に携わって30年以上。地元密着の情報量と、地域性の熟知で早く売却でき、より売主様のお心を考慮した査定額を算出します。オープンハウス、インターネット、ポスティング広告、新聞折り込み広告、大手不動産ポータルサイトの掲載などでしっかりとした販売活動を行います。


京都の不動産探しはぜひ青伸ホームにおまかせください!

京都市左京区・上京区・北区の不動産のことなら青伸ホームへ



株式会社 青伸ホーム

代表取締役

青山伸太郎(宅地建物取引主任者)


〒606-0863

京都市左京区下鴨東本町11番地

TEL:075-708-2007

FAX:075-708-2008





株式会社 青伸ホーム

〒606-0863 京都市左京区下鴨東本町11番地

地下鉄烏丸線北大路駅から東へ約1200m(かごの家 北大路下鴨店の横)

TEL:075-708-2007 定休日:水曜日 ※土・日・祝日も営業しております。 営業時間:10:00~21:00

Copyright 2023 AOSHIN-HOME